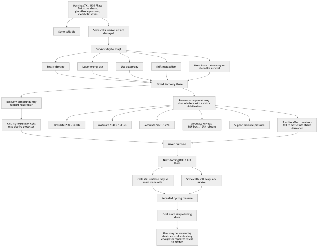
Cancer dormancy explained showing how timing, ROS stress, and recovery phases may disrupt cancer survival and prevent stable dormancy

Protocol 2 as a Dormancy-Disruption Theory

An opinion piece on why timed recovery phases may make it harder for cancer cells to settle into dormancy

Cancer is often talked about as if it is one thing: growth.

But that is too simple.

The bigger danger in cancer is not just that it can grow fast. The bigger danger is that it can survive pressure, adapt, hide, and come back later. That is the real systems-level problem. Cancer spreads, survives, hides, becomes dormant, adapts, and may later reactivate. That full sequence is the deeper story behind recurrence.

Protocol 2 can be looked at through that bigger lens.

Most people would see Protocol 2 as a timed oxidative attack followed by a timed recovery phase. But there may be another way to understand it. It may not only be about damage in the morning and support later. It may also be about something more unusual:

making it harder for damaged cancer cells to successfully settle into a quiet survival state between attacks.

That idea is more “out of the box,” but it is not irrational. In fact, once cancer is understood as a survival system, not just a growth system, the idea becomes surprisingly logical.


The hidden problem: dormancy is not harmless waiting

Dormancy sounds passive, but it is not.

Dormant cancer cells are not dead. They are not inactive in a meaningless way. They are alive, controlled, and strategically quiet. They lower energy demand. They recycle internal material through autophagy. They reduce obvious danger signals. They survive in poor environments. They rely on p38 signaling, metabolic flexibility, immune evasion, and niche support.

That means dormancy is not just “sleep.”

It is closer to survival mode.

A better way to picture it is this:

  • A growing cancer cell is like an engine running hot.
  • A dormant cancer cell is like a machine on low power, hiding in the background.
  • It is not winning by speed.
  • It is winning by staying alive long enough.

That is why dormancy matters so much. A cell does not have to keep growing every day to remain dangerous. It only has to avoid being removed.


Protocol 2 may be doing more than people think

Protocol 2 is usually framed in simple terms:

  • Morning attack phase
  • ROS / oxidative window
  • Delayed recovery phase
  • Repeat next day

That description is true on the surface.

But when the biology from your system guides is laid underneath it, a more complex possibility appears.

The morning phase appears built to increase stress:

  • oxidative pressure
  • glutathione depletion
  • metabolic strain
  • structural disruption
  • therapy sensitivity

The later timed recovery phase is not just “repair.” It includes compounds described across your materials as affecting:

  • PI3K/Akt/mTOR
  • NF-κB
  • STAT3
  • MAPK/ERK
  • HIF-1α
  • WNT/β-catenin
  • TGF-β
  • MYC
  • immune signaling
  • stem-like behavior
  • inflammatory rebound

That matters because those are not just random cancer pathways. Those are part of the machinery cancer uses to:

  • adapt
  • recover
  • protect itself
  • maintain stemness
  • control dormancy and reactivation

So the recovery phase may not just be “helping the body recover.” It may also be creating a different kind of pressure.

Not a direct kill pressure.

A state-control pressure.


The key theory

Protocol 2 may work, in part, by making dormancy harder to complete

This is the opinion-based theory:

Step 1

The morning ROS / ATK phase damages cells, increases stress, weakens defenses, and raises the cost of survival.

Step 2

Some cells die.

Step 3

Some cells survive, but survival is not enough. They now have to decide what state to enter next.

They may try to:

  • repair
  • hide
  • recycle
  • go dormant
  • shift metabolism
  • rely on stem-like survival programs
  • use microenvironment support

Step 4

The timed recovery phase may interfere with that settling process by modulating pathways that help cancer cells become stable survivors.

If that happens, then the recovery phase is not “killing” cancer directly.

Instead, it may be doing something more subtle:

preventing stressed surviving cells from cleanly organizing themselves into a successful low-energy dormant state.

Then the next morning’s ROS / ATK phase arrives.

That is the theory.


Why this idea makes common sense biologically

Activated cells cost more to run

A dormant cell is cheap to maintain.

An activated cell is expensive.

Once a cell moves away from dormancy or attempts a more active survival program, its needs rise:

  • more ATP demand
  • more biosynthesis
  • more membrane production
  • more protein turnover
  • more pathway reliance
  • more ROS handling
  • more nutrient dependency

That means a cell trying to become active, adaptive, or stem-like may actually create a new weakness: it needs more energy and more support systems at the same time.

If that same cell is also being hit with:

  • pathway modulation
  • metabolic interference
  • redox disturbance
  • recurring oxidative stress
  • timing-based fuel restriction

then the result may be a type of double burden:

higher demand + weaker support

That is the core “out of the box” logic.

Not:

  • “wake the cell and it dies automatically”

But:

  • “make stable hiding harder, increase the cost of adaptation, then hit again before the cell fully resets”

A clearer way to say it

Protocol 2 may be functioning less like a simple attack-and-repair routine and more like this:

stress the system → interrupt the survivor’s reset process → stress the system again

That is not a standard one-pathway model.

It is more like destabilizing equilibrium.

Cancer cells survive best when they can settle into a stable pattern:

  • stable dormancy
  • stable redox control
  • stable niche support
  • stable metabolic backup
  • stable immune evasion

But if you repeatedly interfere with that stabilization process, then you may create a situation where:

  • the cell is not fully dormant
  • not fully recovered
  • not fully adapted
  • not fully eliminated
  • but also not fully stable

That is an unstable middle zone.

And unstable systems are easier to break than well-settled systems.


Visual Diagram

Protocol 2 as a Dormancy-Disruption Loop

You can use this as a Mermaid diagram on a site or in docs.






Simple-language diagram explanation

1. Morning attack

The first phase raises stress and damages vulnerable cells.

2. Some survivors remain

These survivors are the important problem, because they are the ones trying to rebuild, hide, or go quiet.

3. Recovery phase changes the environment

The later phase may help healthy tissue, but it may also interfere with the pathways survivors use to become stable hidden cells.

4. The next attack arrives

If survivors are still unstable, still energy-hungry, or still trying to adapt, the next ROS phase may hit them while they are not fully settled.

5. The deeper goal

Not just “kill cancer.”

But:

make survival unstable


City under siege analogy

An out-of-the-box way to explain it

Think of cancer like an invading group trying to survive inside a damaged city.

Dormancy is not the enemy sleeping.

Dormancy is the enemy:

  • going underground
  • using tunnels
  • rationing supplies
  • shutting off lights
  • hiding from patrols
  • waiting for a better time

That is not inactivity.
That is survival strategy.

Morning ATK phase

This is like bombing supply routes, cutting power lines, and creating chaos.

Timed recovery phase

This is where the theory gets interesting.

The recovery phase may not just rebuild the city. It may also:

  • block hidden routes
  • disrupt communication networks
  • jam recovery signals
  • reduce the invader’s ability to reorganize underground

Then the next attack comes before the hidden network becomes stable again.

That is why this is not just “attack then heal.”

It may be:

attack → interrupt reorganization → attack again

That is a more advanced systems interpretation of Protocol 2.


Important nuance: this does not automatically mean the theory is right

This is still an opinion-based hypothesis.

There are real reasons it may be partly true, but also real reasons it may fail.

Why it may be true

Because your own reference system shows that cancer survival depends on:

  • autophagy
  • p38/ERK control
  • metabolic flexibility
  • hypoxia adaptation
  • lactate / acidity / adenosine
  • EMT
  • TGF-β / AXL / BMP
  • immune evasion
  • nutrition and timing environment

If the recovery phase is touching some of those systems, then it may absolutely affect how easy or hard it is for cancer cells to settle into dormancy.

Why it may fail

Because some recovery compounds may also:

  • reduce stress too much
  • protect damaged cells
  • support mitochondrial recovery
  • help the wrong cells survive
  • create mixed effects depending on timing

So this is not a simple one-way theory.

It is better described as:

a timed pressure strategy that may reduce the success of dormancy formation in some surviving cells, while also carrying the risk of helping other survivors persist

That is the honest version.


Where the supplement map fits

Your supplement guides support the idea that Protocol 2 is not built around one mechanism. It is built around a network:

Metabolic pressure

  • Berberine
  • Alpha-lipoic acid
  • Methylene blue
  • MCT timing context

Pathway modulation

  • Curcumin
  • Quercetin
  • EGCG
  • Apigenin
  • Resveratrol
  • Luteolin
  • Fisetin
  • Diosmetin
  • Oleuropein
  • Pterostilbene

Immune support

  • Beta glucans
  • Turkey tail
  • Astragalus
  • Lactoferrin
  • Zinc

Stress / apoptosis / survival response

  • Ashwagandha
  • Honokiol
  • Ursolic acid
  • IP6
  • Dandelion root

That means Protocol 2 may be functioning like a systems-pressure design, not just a supplement list.


Internal links section for the article

Core system pages

Core supplement pages

Cancer dormancy explained showing how timing, ROS stress, and recovery phases may disrupt cancer survival and prevent stable dormancy
Cancer is not just growth—it survives, adapts, and hides. This diagram shows how timing, oxidative stress, and recovery phases may disrupt cancer’s ability to settle into a stable dormant state.